动态与观点
- 引 言 -
2022年1月21日,最高人民法院发布《关于审理证券市场虚假陈述侵权民事赔偿案件的若干规定》(法释〔2022〕2号,下称《虚假陈述新司法解释》或新解释),取代了2003年的《关于审理证券市场因虚假陈述引发的民事赔偿案件的若干规定》(法释〔2003〕2号,下称《2003司法解释》),本次新解释修订的亮点颇多:取消了行政处罚前置程序、扩张了规则适用范围、承认了诱空型虚假陈述、细化了实施日、揭露日/更正日、基准日、基准价认定的相关规则、增加了被告抗辩事由等,上述新修条款或将对损失认定产生影响,本文将结合新修订对《虚假陈述新司法解释》下投资损失的认定进行简要梳理和分析。
- 探 讨 -
一、索赔范围扩张
在证券市场理论上,存在诱多型和诱空型虚假陈述,所谓“诱多型”虚假陈述,是指虚假陈述者故意违背事实真相发布虚假的利多消息,或者隐瞒实质性的利空消息不予公布或不及时公布,而使投资者在股价处于相对高位时,进行投资追涨的行为;“诱空型”虚假陈述,是指虚假陈述者发布虚假的利空消息,或者隐瞒实质性的利好消息不予公布或不及时公布,使得投资者在股价向下运行或者相对低位时卖出股票,在虚假陈述被揭露或者被更正后股价又上涨而投资者遭受损失的行为。[1]
原《2003司法解释》在虚假陈述与损害结果之间因果关系的认定上,只规定了“揭露日/更正日之前买入,揭露日/更正日之后卖出或持有”,即诱多型虚假陈述 “高价买、低价卖”而产生的投资损失,尚未承认诱空型虚假陈述 “低价卖、高价买回”式的投资损失,而此前的司法实践中,诱空型虚假陈述可能成为不存在因果关系的抗辩。
例如,在(2018)苏01民初3561号裁判中,被告主张“行政处罚决定中所涉股权转让事件,实为一利好消息,不会对公司股票价值产生不利影响”,南京中院认为“该股权转让信息披露违规事件,不属于在如实披露的情形下将会引发亿某光电公司股票价格下跌的利空消息,与本案原告主张的实施日与揭露日期间买入亿某光电公司股票所受损失之间缺乏直接、必然的因果关系,本院对此不予认定”。
本次《虚假陈述新司法解释》修订,明确将诱空型虚假陈述纳入索赔范围,将进一步保障投资者权益。

二、损失认定规则细化
损失认定一般规则
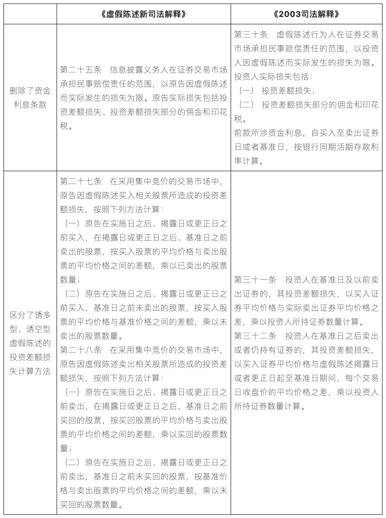
新解释下,损失认定的一般规则没有变化,投资人因虚假陈述可以主张的损失以实际发生的损失为限,实际损失包括投资差额损失、投资差额损失部分的佣金和印花税。值得注意的是,新解释删除了原《2003司法解释》有关资金利息损失的条款,意味着未来的司法裁判中,原告主张实际损失部分所涉资金利息很有可能得不到法院的支持。
新解释将规则适用范围扩展到了区域性股权市场,在具体损失计算规则条款上使用了更为精确的表述,限定为采用集中竞价交易市场中投资差额损失的计算方法,虽未对其他交易市场作出规定,但具有一定的参考意义。因诱空型虚假陈述纳入索赔范围,本次新解释区分了诱多型、诱空型虚假陈述的投资差额损失计算方法。

根据《虚假陈述新司法解释》,实际损失具体计算方法如下:
实际损失=投资差额损失+佣金和印花税损失
诱多型投资差额损失=[(买入均价-卖出均价)×揭露日至基准日期间卖出股票数量+(买入均价-基准价)×基准日持有的股票数量]
诱空型投资差额损失=[(买回均价-卖出均价)×揭露日至基准日期间买回股票数量+(基准价-卖出均价)×基准日未买回的股票数量]
佣金和印花税损失=投资差额损失部分*佣金和印花税比率
投资损失计算图示如下:

图1:诱多型投资差额损失计算图示

图2:诱空型投资差额损失计算图示
“三日三价”认定规则
1、实施日
实施日是指作出虚假陈述或者发生虚假陈述之日。此前,虽然最高人民法院2019年发布的《全国法院民商事审判工作会议纪要》(以下简称《九民纪要》)实质取消了前置程序,但司法实践中部分法院仍将行政处罚作为虚假陈述民事纠纷案件的前置程序,在认定实施日时通常会参考行政处罚决定书中的被处罚行为的具体实施日。
本次新解释明确取消了行政处罚或刑事裁判的前置程序,对实施日的认定不再依赖处罚决定书,而是更加强调信息披露的“影响力”和“首次公布”,并增加了消极沉默式的虚假陈述实施日认定规则,消极的证券虚假陈述行为的实施日的确定取决于信息披露的法定期限,以应当披露相关信息期限届满后的第一个交易日为实施日。

2、揭露日/更正日
揭露日是虚假陈述在全国范围内首次被公开揭露之日,更正日是信息披露义务人在符合规定条件的媒体上自行更正之日。
新解释延续了《九民纪要》对揭露日认定的警示性规则,强调了虚假陈述对公开交易市场的反应,着重考察揭露对证券交易是否产生了实质性的影响;明确了有监管部门或行业自律组织介入情况下的具体揭露日;增加了虚假陈述呈连续状态、相互独立状态下的揭露日认定规则。
更正日的认定删除了原《2003司法解释》“并按规定履行停牌手续”的并列条件,回归了虚假陈述的自行更正的警示性意义,更为科学合理,自行更正的意义在于其对交易市场发出警示信号,提醒投资人重新判断股票价值。

3、基准日
基准日,是为确定损失计算的合理期间而规定的截止日期。为将投资损失限定在虚假陈述所造成的损失范围内,基准日计算规则要求自揭露日/更正日起,被虚假陈述影响的证券经过市场一轮清洗换手,消化揭露造成的影响。
新解释删除了原《2003司法解释》关于退出证券交易市场、停止证券交易情形的基准日认定条款,不再区分相关证券交易是否停牌,而是围绕证券交易累计成交量达到可流通部分100%这一原则再作细化,新条款更加贴近实务,简明便于操作。
另,新解释虽删除了“通过大宗交易协议转让的证券成交量不予计算”的表述,但所述基准日认定规则限定在采用集中竞价的交易市场中,排除了大宗交易协议转让的情形。

新解释下基准日分为三类:自揭露日或更正日起,第10个交易日;第10个交易日与第30个交易日之间,集中交易累计换手率达到可流通部分100%之日;第30个交易日。基准日认定图示如下:

图3:基准日认定图示
4、诱多型虚假陈述买入均价与卖出均价
诱多型虚假陈述导致的投资损失主要表现为“受虚假陈述影响高价买入、揭露后低价卖出”,实务中投资者在实施日至揭露日/更正日之间可能存在多笔买入卖出交易行为,其中包含了投资者在揭露日前卖出股票的盈利或亏损,如何更加合理的计算买入均价尚有争论,本次新解释并没有对买入均价计算作出具体规定,理论上存在实际成本法、移动加权平均法、综合加权平均法、先进先出移动加权平均法等计算方法,此前审判实践中,各地法院确认买入均价的计算方法也不尽相同,近年来多数法院越来越倾向于采用移动加权平均法或先进先出移动加权平均法。
卖出均价的计算期间为揭露日/更正日至基准日之间,因揭露日/更正日之后投资者再买入相关证券的不予考虑,卖出均价的计算方法较为简单一致,实务中争议较少。
5、诱空型虚假陈述卖出均价与买回均价
诱空型虚假陈述导致的投资损失主要表现为“受虚假陈述影响低价卖出、揭露后高价买回”,因诱空型虚假陈述首次被承认,实践中尚无案例可供参考。
诱空型虚假陈述卖出均价计算期间为实施日至揭露日/更正日之间,参照诱多型虚假陈述司法实践经验,投资者在揭露日前买入股票的盈利或亏损如何合理的扣除,亦存在多种计算方法之争,笔者认为,按照审判的统一性原则,诱空型虚假陈述卖出均价的计算方法应当与诱多型虚假陈述买入均价的计算方法保持一致。买回均价计算区间为揭露日/更正日至基准日之间,与诱多型虚假陈述卖出均价计算期间一致,计算方法应当争议不大。以上操作具体还有待司法实践的检验。
6、基准价
新解释明确定义了基准价,与《2003司法解释》投资差额损失计算条款中提及的基准价的计算方式一致,以往司法实践中,只要揭露日/更正日和基准日得以确定,基准价的确定一般争议不大,另外,新解释对基准价的确定进行了兜底,当无法依前款规定确定基准价格时,人民法院可以参考有专门知识的人的专业意见。

三、风险扣除事由增加
新解释出台前,被告对虚假陈述与投资损失不存在因果关系的抗辩主要依据《2003司法解释》第十九条第四款“损失或者部分损失是由证券市场系统风险等其他因素所导致”。
司法实践中,因系统风险即证券市场的风险量化日臻成熟,法院对于被告能够证明系统性风险的一般予以扣除,裁判时一般会考量同期大盘和同类板块的市场变动情况,如同期市场价格指数下跌的,对该部分引起的投资损失予以扣除。
对于非系统性风险,即上述条款中的“其他因素”,原解释并没有作细化规定,实践中法院一般不会轻易认定。
新解释区分了交易因果关系抗辩和损失因果关系抗辩,按条文语义理解,交易因果关系不成立的构成被告全部免责事由,而损失因果关系抗辩可构成减轻或免除责任,减轻也即风险扣除。
新解释列举了他人操纵市场、证券市场的风险、证券市场对特定事件的过度反应、上市公司内外部经营环境影响等抗辩事由,较《2003司法解释》拓展了非系统性风险扣除依据,不过,实践中非系统性风险难以量化,还需被告充分举证是否产生影响、影响程度如何,也需裁判者结合个案具体情况具体分析,这对律师和法官都提出了专业考验。

- 结 语 -
本次《虚假陈述新司法解释》的修订,融合了长期以来的审判经验,回应了实务中部分焦点问题,细化了损失认定的有关规则,具有重要的实践意义,但仍有部分争议问题尚未明确,如买入卖出均价的计算规则和风险扣除的量化规则等,还有待司法实践继续探索。
[1] 参见李国光、贾纬:《证券市场虚假陈述民事赔偿制度》,法律出版社2003年版
- 本文作者 -

免责声明:本文仅为分享、交流、学习之目的,不代表ag九游会j9集团律师事务所的法律意见或对法律的解读,任何组织或个人均不应以本文全部或部分内容作为决策依据,因此造成的后果将由行为人自行负责。