动态与观点
- 引 言 -
常言道“人的名,树的影”,人在社会组织中最显著的符号是—“名字”,而一家企业最具特色和显著的符号,除商标以外就是其“字号”,字号也可以代表一个企业,其背后往往承载着一个企业的商誉,具有极高的商业价值。
正因为企业字号具有经济价值,一些侵权人注册企业时,往往会在企业名称中“做文章”,比如在自家字号上使用他人已经享有较高知名度的企业字号或与注册商标相同、类似的文字,借此误导或欺骗消费者,谋取不当利益。
企业名称和商标作为不同类型的商业标识权利,大多数情况下可以和平共存于市场之中,彼此“井水不犯河水”并行不悖,各自发挥不同的区分和识别功能。
但如果将他人在先注册的商标登记为自家企业名称的字号来使用,并足以导致相关公众混淆误认,那么该使用行为显然不具备正当性,此时就需要相关法律法规对导致市场混淆的行为进行调整。
对于将他人在先注册商标登记为企业名称并进行使用的行为,法律和司法解释又将其分为两种情况,分别适用不同的法律进行调整。
- 探 讨 -
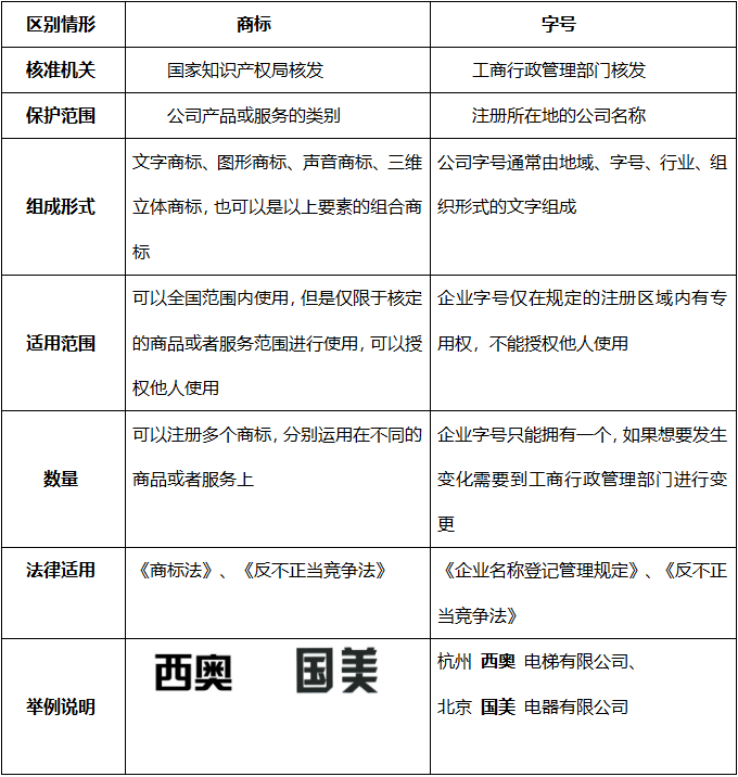
一、字号与商标的区别
企业名称和商标一样属于商业标识的一种,其主要作用在于识别市场上不同的经营主体。
在我国企业名称需要经过行政主管部门的核准后方能合法取得,根据《企业名称登记管理规定》第七条规定:
“企业名称的登记主管机关(以下简称登记主管机关)是国家工商行政管理局和地方各级工商行政管理局。登记主管机关核准或者驳回企业名称登记申请,监督管理企业名称的使用,保护企业名称专用权。”
在国家机构改革后,现在对企业名称进行核准的机构为国家市场监督管理总局和地方各级市场监督管理部门。
从企业名称的构成上讲,《企业名称登记管理规定》第七条规定,企业名称应当由以下部分依次组成:字号(或者商号)、行业或者经营特点、组织形式。可以看出字号在企业名称的构成中是发挥区别和指示市场主体的主要部分。
从企业名称的形式上看,《企业名称登记管理规定》第八条规定,企业名称应当使用汉字,民族自治地方的企业名称可以同时使用本民族自治地方通用的民族文字。在实践中,我们常看到大部分企业名称都是由汉字组成。
从以上规定可以看出,企业名称中发挥识别功能的主要为字号,而字号的形式多为汉字,这就使得市场主体在登记注册企业名称和使用企业字号过程中,容易出现与注册商标“撞脸”的可能。

二、典型案例
慈溪A公司与上海B公司侵害商标权及仿冒纠纷案
(2020)沪73民终305号
案情简介
慈溪A公司系国内知名电器开关、插座生产企业,经过其及关联公司长期、广泛地推广、宣传、使用,其“公牛”字号以及包含有牛头图案及“公牛”文字要素的系列商标获得了极高的市场知名度及美誉度,消费者已将慈溪A公司的“公牛”字号与其生产销售的优良电器商品紧密绑定,成为“识牌认货”标识性联系枢纽。
上海B公司作为成立在后的同业竞争者,注册伊始即刻意将“公牛”文字作为自身企业字号申请登记,其意图即为搭附承载于“公牛”字号上长期积累的商誉,通过在电器开关类商品上长期搭配使用暗示“公牛”识别含义的商标,进一步加深相关消费公众对二者的误认、混淆程度。
慈溪A公司认为,上海B公司的上述侵害商标权及不正当竞争行为严重损害了慈溪A公司的合法权益,故起诉请求法院判令被告停止商标侵权,停止使用“公牛”文字作为企业名称中的字号,在《东方早报》上刊载声明、消除影响,赔偿经济损失及为制止侵权支出的合理费用共计50万元。
裁判结果
一审法院认为,原告主张权利的“公牛”字号凭借长期、持续的推广、宣传,早于上海B公司注册成立前便已在相关市场领域具有了相当的知名度及影响力,成为了品质优良的商业表彰,搭载有良好商誉,符合“有一定影响的”企业字号的客观要求。
上海B公司作为同业竞争者,通过网站内容抄袭、使用具有暗示“公牛”含义的商标等多种手段跟踪仿冒,其攀附商誉的故意起止呼应,贯穿始终。
上海B公司注册、使用“公牛”字号的行为已构成仿冒不正当竞争行为,一审法院遂判决上海B公司停止在其企业名称中使用“公牛”文字,就所实施的仿冒行为刊载声明、消除影响,并赔偿慈溪A公司经济损失及为制止不正当竞争行为支出的合理开支共计50万元。
一审判决后,上海B公司不服,提起上诉。二审法院判决:驳回上诉,维持原判。
律师点评
本案中,上海B公司通过长期傍附承载于慈溪A公司“公牛”字号上的良好商誉,客观形成了一定的固有格局和市场利益。
对于恶意仿冒者而言,即便凭借不正当竞争行为持续获得了一定的市场份额,亦应当对其给予否定,以维护良性的市场竞争秩序。
C公司诉D公司侵害商标权纠纷案
(2016)苏民终1326号
案情简介
C公司于1994年12月起经核准注册了第773121号“华润”商标,第779532号“华润”商标以及“华润与您携手改变生活”等一系列商标,核准使用范围包括住所(公寓)、建筑、不动产管理、不动产出租、不动产代理等。
C公司在国内包括江苏境内的南京、无锡等城市开发了许多的房地产项目,同时投入了大量的资金,对上述商标进行了持续的宣传和使用。
C公司认为,D公司在宜兴市和宿迁市开发的楼盘上使用“华润景城”文字,涉嫌侵害C公司涉案注册商标专用权,遂请求法院判决D公司立即停止侵权,变更涉案楼盘名称,并赔偿经济损失及合理开支共计2089512元。
裁判结果
D公司涉案行为侵害了C公司涉案注册商标专用权。
首先,C公司涉案注册商标核定的服务类别分别是不动产管理、建筑等,与D公司从事的商品房销售相比,两者功能用途、消费对象、销售渠道基本相同,开发者均系相关房地产开发商,不动产管理、建筑等服务与商品房销售存在特定的联系,应当认定构成商品与服务之间的类似。
其次,虽然C公司涉案五个注册商标中有四个商标使用的是繁体字“华润”,但由于华润两字的繁体字属于比较常见的繁体字,普通消费者能够比较容易识别和呼叫,并不存在D公司所主张的普通消费者不能认读的情形,否则D公司也不会在其宜兴的楼盘中使用繁体字的“华润”。因此,D公司使用的“华润景城”标识与C公司涉案 “华润”系列注册商标构成近似。
最后,根据本案查明的事实,C公司自涉案注册商标获得核准以来,在全国各地包括江苏省区域内开发了大量以“华润”命名的楼盘,并在互联网等媒体上进行了持续、广泛的宣传,其涉案注册商标在国内已经具备了较高的市场知名度。
虽然商品房销售具有一定的地域性特点,消费者在购买时也会施以较高的注意力,但在当今信息流通如此丰富快捷的时代,特别是C公司在江苏省内开发了大量楼盘的情况下,即便是长期居住在宿迁、宜兴的消费者,也会从互联网、电视、纸质媒体等多种途径接触C公司涉案注册商标的信息,当D公司在经营中使用与C公司涉案注册商标近似的“华润景城”标识进行商品房销售时,会使相关公众误认该楼盘与C公司具有一定的联系,容易误导公众。
关于赔偿数额,法院认为,本案足以表明D公司具有明显的侵权故意。
同时,D公司开发涉案楼盘获利巨大,仅根据其提供的相关收入成本明细表来看,其开发的宜兴“华润景城”获利1700余万元,其开发的宿迁“华润景城”若按其当时的销售价格全部销售完毕,获利亦可达3000余万元。
故综合C公司涉案商标及字号的知名度和影响力、D公司侵权行为的性质和程度、D公司侵权行为的时间以及主观过错程度以及C公司为本案支出的合理费用等因素,确定D公司向C公司赔偿经济损失及合理开支共计2089512元。
三、字号权与商标权之间权利冲突的救济路径
1. 司法实践中如何认定字号构成“突出使用”
其一,突出使用缺乏正当性。
首先,商标和字号均是经法定程序确认的权利,属于广义范围的商业标识。
因此,在判定是否构成在先权利的过程中,应当综合考虑市场主体使用上述商业标识的完整历史渊源,而不宜仅单纯依据诉争的字号、注册商标的各自使用时间节点作出判定。
其次,商标和字号的功能作用虽然有一定程度的重合,但两者毕竟具有不同的权利基础,在功能作用的具体指向上各有侧重。
字号的作用主要是区别不同的市场主体,而商标的作用主要是区别商品或服务的来源。在商标与字号发生冲突的情况下,各自应规范使用其商业标识,保持清晰的界限,避免混淆和误认。
其二,突出使用容易产生混淆。
通常在判断是否造成相关公众的混淆时,既要考虑客观现实的混淆,也要考虑混淆的可能性。在我国核准注册的商标,商标专用权的保护应当及于全国范围,商标权人有权在全国范围内禁止他人在相同或类似商品及服务上使用与其注册商标相同或近似的标识。
商标按照其使用对象的不同,分为商品商标和服务商标。
我国《商标法》对上述两类商标予以同等保护。虽然服务商标提供的服务项目具有一定的地域性,其相关服务及影响力可能未覆盖至全国范围,但并不意味着该注册商标的保护范围仅能覆盖至商标权人所实际提供的服务项目所在区域。
据此,对于是否造成相关公众混淆的判断,混淆的可能性是必须考虑的因素之一,而非仅根据该服务商标现有知名度的覆盖区域来判断是否产生了实际混淆。
2. 企业名称与企业名称之间的冲突
由企业名称冲突引发纠纷的诉讼中,由于当事人双方的企业名称都经过合法的登记注册,有合法来源,因此只有以诚实信用原则为基础,通过判断当事人主观上是否有故意混淆或搭便车的恶意、客观上是否可能使公众误解,才能确认是否构成不正当竞争,从而认定是否侵犯了企业名称权。对于主观恶意的判断还得通过客观行为来确认。
3. 企业名称与注册商标的冲突
《商标法》第五十七条第(七)项规定,有下列行为之一的,均属侵犯注册商标专用权:……(七)给他人的注册商标专用权造成其他损害的。
《最高人民法院关于审理商标民事纠纷案件适用法律若干问题的解释》第一条第(一)项规定,将与他人注册商标相同或者相近似的文字作为企业的字号在相同或者类似商品上突出使用,容易使相关公众产生误认的,属于商标法第五十二条第五项(注:2013年修订的《商标法》为第五十七条第(七)项)规定的给他人注册商标专用权造成其他损害的行为。
《商标法》第四条第二款规定,本法有关商品商标的规定,适用于服务商标。
(1)认定企业字号构成突出性使用需具备以下要素:
①企业字号的文字与商标相同或相似;
②在相同、相似商品或服务上突出使用字号;
③容易使相关公众产生误认。
(2)认定字号构成规范性使用应具备以下要素:
①存在主观恶意,即有攀附商标商誉的目的;
②足以造成市场混淆;
总结如下表:

- 结 语 -
司法实践中往往表现为各类权利冲突及其他侵权行为的综合。
如在同一案件中,原告的权利基础可能既包括企业名称权、又包括注册商标权,被告的侵权行为则既包括在商品上突出使用了原告的商标和字号,也包括用与原告注册商标相同的文字做字号登记企业名称、将与原告注册商标相同字样的标志在境外注册为企业名称且不当使用等,构成侵害注册商标权和不正当竞争的竞合。
企业名称因突出使用而侵犯在先注册商标专用权的适用《商标法》进行调整,企业名称未突出使用但其使用产生市场混淆、违反公平竞争的适用《反不正当竞争法》进行调整。
因此,这就要求律师不仅要清楚认识权利冲突的不同类型,还要能针对案件的具体情况作出准确认定,进而正确适用相关法律,这样才能更好保障企业名称权人的合法权利。
- 本文作者 -

免责声明:本文仅为分享、交流、学习之目的,不代表ag九游会j9集团律师事务所的法律意见或对法律的解读,任何组织或个人均不应以本文全部或部分内容作为决策依据,因此造成的后果将由行为人自行负责。