动态与观点
- 引 言 -
公司治理过程中,决议是公司意思自治的充分体现,主要包括股东会决议、股东大会决议、董事会决议,对于公司整体运行以及相关者利益具有重要影响。
然而,随着公司实务的发展,公司资本集聚能力逐渐展现,利用股东会决议、董事会决议侵害股东、公司利益之乱象频现,控股股东滥用多数决原则侵害小股东利益近乎成为公司决议公认之弊病。
对此我国《公司法》为保护股东及公司相应权利,针对公司决议之诉设置不同形式的救济途径,具体分类上,又进一步区分决议无效、决议可撤销和决议不成立,三者同属于公司决议纠纷,既有联系又有区别。
但司法实践中法院出于对公司独立人格的尊重,对股东大会决议效力的认定往往慎之又慎,轻易不干涉公司内部自治,审查内容仅限于程序和内容的合法性,不审查决议的合理性;判决结果局限于不成立、无效和可撤销,不替代股东会的功能变更决议。
为厘清决议之诉的适用条件,本文将通过归纳总结的形式探讨三种情形的区别及异同点。
- 探 讨 -
一、决议无效、决议可撤销和决议不成立之诉身份主体的认定

二、股东会决议无效情形的认定
《公司法》第22条第一款规定:“公司股东会或者股东大会、董事会的决议内容违反法律、行政法规的无效”。
公司决议无效的法定理由只能是决议的内容违反法律或行政法规,原告以其他理由主张决议无效的,一般不会被支持。
根据笔者检索关于股东会决议无效案例中,司法实践中针对股东会决议“无效”情形认定不完全列举如下:

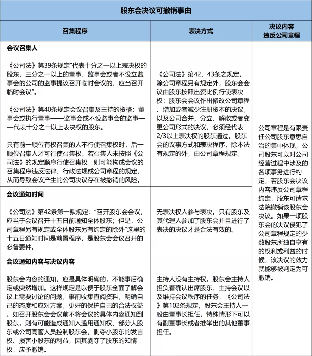
三、决议可撤销情形中关于“程序性瑕疵”的认定
《公司法司法解释四》第4条规定:“股东请求撤销股东会或者股东大会、董事会决议,符合公司法第二十二条第二款规定的,人民法院应当予以支持,但会议召集程序或者表决方式仅有轻微瑕疵,且对决议未产生实质影响的,人民法院不予支持。”
因此股东诉请撤销公司决议,公司主张会议程序仅存在程序性轻微瑕疵、不应撤销的,应满足三个要件:
01.属于召集程序或者表决方式瑕疵;
02.该瑕疵轻微,是否轻微以是否会导致各股东无法公平地参与多数意思的形成以及获取对此所需的信息为判定标准;
03.该瑕疵对决议未产生实质影响。
司法实践中针对股东会决议可撤销事由认定具体包括:

司法实践中关于股东会决议“程序瑕疵”程度认定如下:

四、股东会决议纠纷案件中研判思路
1. 股东会决议的成立是评判其效力的前提和基础
股东会决议的成立是评判股东会有效、无效、可撤销的前提和基础。
通常而言,须先有股东会决议的成立,才能进一步探究股东会决议是否有效或存在撤销事由。
判断股东会决议行为是否成立,应当从形式上予以判断,如发生《公司法司法解释四》第5条规定的情形之一,则决议不成立,即决议不成立是事实判断问题,属于有无的范畴,只需查明公司召开会议并作出决议即可。
而决议效力判定是价值判断问题,属于好坏的范畴,需要在决议成立的基础上,查明决议是否满足后续生效要件,两者存在时间上的先后顺序,后者以前者为基础,无前者则丧失了判断后者的事实基础。
2. 决议不成立不等同于决议可撤销
股东会决议不成立与可撤销虽然均源于程序瑕疵,但两者差别明显。
就瑕疵程度而言,前者瑕疵严重,以至于无法承认决议存在,后者瑕疵相较轻微,不会影响决议的存在,只会在效力上影响决议的生效。
就瑕疵出现的阶段而言,前者瑕疵出现在认定决议的成立阶段,后者出现在决议成立后的效力判定阶段,存在先后的关系,一旦出现前者则无需进行后者的判定。
决议不成立,是根本否定决议存在,不存在补正的可能性,任何人均可主张,属形成权之诉;而决议可撤销之诉适用除斥期间的规定,只要经过60日的除斥期间后无人行使撤销权,不成立的决议即确定有效。
3. 决议不成立不等同于决议无效
股东会决议不成立与决议无效,均自始无法律约束力,法律后果看似相同,然而两者差别明显——两者的法律含义不同。
决议无效是指决议内容违反法律,不能形成有效的公司意思,无法对股东、其他公司机关产生约束力,为法律明令禁止。
决议不成立是指形成决议的法律程序未齐备,不符合法律或者章程的规定,以致无法形成决议实体本身。前者为内容瑕疵,后者为程序瑕疵,差别明显。
4. 对于公司所作决议的效力是属于无效,可撤销还是不成立,需要看当事人具体的请求事项,即着重关注股东会召集程序和决议内容,看是属于程序违法还是内容违法
对于程序严重违法的,如未召开会议就作出决议的,且不属于可以不召开会议情形的,则决议事项不成立。
对于侵害其他股东或公司实体权利的,如被伪造签名的股东股权被决议通过转让的,应当认定为无效。
对于召集程序、表决方式违反法律、行政法规或者公司章程,或者决议内容违反公司章程的,属于可撤销范畴,如属于股东会职权范围内的事项,按照股东会的议事规则和表决程序,如决议事项已达到公司法和章程规定的表决权比例的股东同意,仅程序有轻微瑕疵,则该股东会决议的决议事项仍有效。



免责声明:本文仅为分享、交流、学习之目的,不代表ag九游会j9集团律师事务所的法律意见或对法律的解读,任何组织或个人均不应以本文全部或部分内容作为决策依据,因此造成的后果将由行为人自行负责。